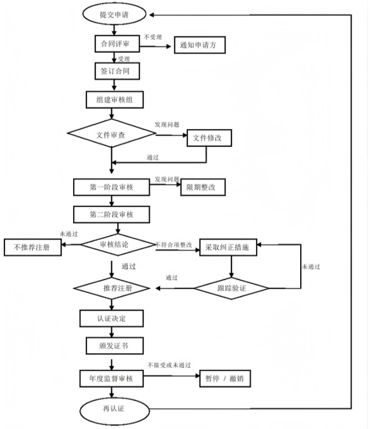
认证流程

认证流程

您当前位置:首页 >> 认证指南 >> 认证流程
Copyright  ©  2022-   北京陆航检测认证有限公司  All Rights Reserved. 备案号:京ICP备2025150106号-1 京公网安备11010502058139号